
本文以RS393為(wei) 例,闡述如何將窗口比較電路應用於(yu) 鋰電池充電溫度控製電路。分析窗口比較器的工作原理以及滯回電路中的計算。
RS393的主要參數:
●供電範圍:+ 1.8V至+ 5.5V
●低靜態電流Vs = 5V時50μA/ch(TYP)
●輸入共模電壓範圍:(V-)-0.1V to (V+)+0.1V
●低輸出飽和電壓:150mV(TYP)
●群延時(H to L@5V):185ns
●開漏輸出
鋰電池充電電路中做溫度控製的必要性:
當環境中的溫度較低時,電池的實際可用容量將迅速發生衰減。如果溫度過低(如低於(yu) 0℃)時,對鋰電充電可能引發瞬間電壓過衝(chong) ,造成內(nei) 部短路。電池溫度過熱則可能會(hui) 引起冒煙、起火甚至爆炸等事故。
電池最適宜的充電溫度約為(wei) 10℃到30℃之間,過高或者過低的溫度都將引起電池壽命的較快衰減。隻有準確的測量出電池的環境溫度,才能分別在低溫和高溫環境下對電池進行預熱和散熱。
溫度控製電路的設計:
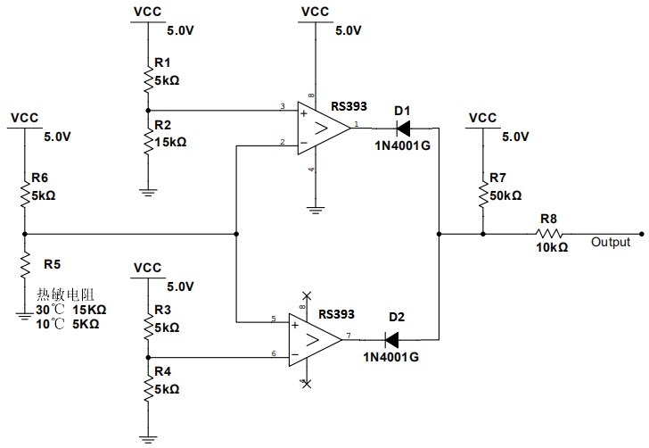
使用RS393搭建成的窗口比較器,用於(yu) 鋰電池溫度的檢測:
圖1 窗口比較電路
鋰電池的溫度,此處使用PTC(正溫度係數熱敏電阻)的方式獲得。為(wei) 計算方便,假設熱敏電阻在10℃時的阻值為(wei) 15KΩ,在30℃時阻值為(wei) 5KΩ。將圖中兩(liang) 個(ge) 比較器電路的輸入和輸出分別並聯起來。當輸入信號小於(yu) 2.5V或者大於(yu) 3.75V時,電路輸出低電平;當輸入信號介於(yu) 2.5V和3.75V之間的時候,電路輸出高電平,這就構成了一個(ge) 窗口比較器。
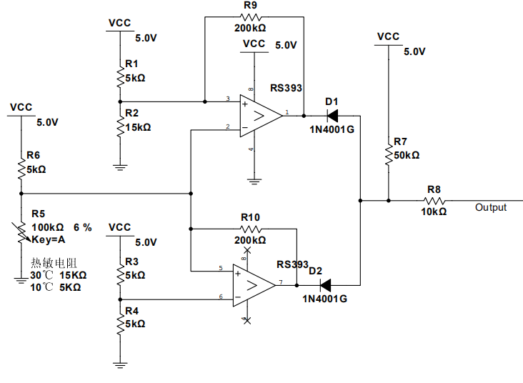
滯回窗口比較電路的設計與(yu) 必要性分析:
圖1的電路接法,當比較器的輸入信號緩慢接近正向/負向門電平時,疊加在信號上的幹擾脈衝(chong) 極有可能會(hui) 引起輸出的誤翻轉,導致誤判。對此,滯回電路是一個(ge) 最優(you) 的解決(jue) 方案,圖2為(wei) 增加了正反饋電阻後的滯回窗口比較電路。
圖2 滯回窗口比較電路
使用節點電壓法分別對比較器的輸入、輸出電壓節點分析。得出窗口比較器的上限閾值電壓Vupp和Vupn;下限閾值電壓Vdown和Vdownn。以正溫度係數的PTC熱敏電阻為(wei) 例,不同閾值的電壓與(yu) 溫度的對應關(guan) 係如下表所示:
電壓值 |
溫度值 |
|
Vupp |
3.75V |
30℃ |
Vupn |
3.54V |
25℃ |
Vdownp |
2.93V |
15℃ |
Vdownn |
2.48V |
10℃ |
表1 不同閾值電壓與(yu) 溫度對應關(guan) 係
滯回窗口比較電路仿真波形如下:
圖3 滯回窗口比較電路波形圖
由圖3可見,增加滯回後的窗口比較器電路,就可以避免振鈴現象對電路輸出的幹擾。
附錄:18luck新利在线娱乐官网比較器選型樹狀圖


2021-03-08


