
比較器是用來判斷同相端和反相端信號電壓大小的芯片,通常一個(ge) 輸入端接被比較的信號;另一個(ge) 輸入端接基準電壓,確定門限電壓(或稱閥值)。輸出通常有且僅(jin) 有兩(liang) 種狀態,即高電平和低電平,常應用於(yu) 模-數轉換、波形產(chan) 生及變換、超限報警等。
比較器有開漏輸出(包括PFET和NFET架構)和推挽輸出兩(liang) 種方式。本文以圖文的形式對這兩(liang) 種輸出方式做一分析。
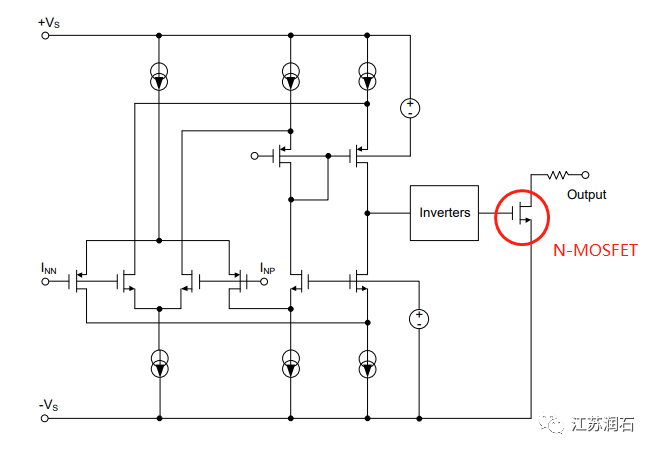
1.開漏輸出(Open Drain Output)
開漏輸出的比較器又分為(wei) NFET架構(圖1)和PFET架構(圖2),由內(nei) 部的MOSFET決(jue) 定。NEFT架構輸出端需要加上拉電阻才能輸出高電平,PFET架構需要加下拉電阻才能輸出低電平。
圖1 NFET架構
圖2 PFET架構
2.推挽輸出(Push-Pull Output)
推挽輸出結構是由PMOS+NMOS或者三極管受到互補控製的信號控製,兩(liang) 個(ge) 管子始終一個(ge) 在導通,一個(ge) 在截止。
表1 推挽輸出vs開漏輸出(以NFET架構為(wei) 例)
推挽輸出:可以輸出高電平,低電平,連接數字器件;對於(yu) 各種電壓節點間的電平轉換非常有用。可以將多個(ge) 開漏輸出的輸出腳,連接到一條線上,形成“與(yu) 邏輯”關(guan) 係,即“線與(yu) ”功能;任意一個(ge) 變低後,開漏線上的邏輯就為(wei) 0了。這也是I2C,SMBus等總線判斷總線占用狀態的原理。
NFET開漏輸出:輸出端相當於(yu) 三極管的集電極,要得到高電平狀態需要上拉電阻才行,適合於(yu) 做電流的驅動。通常一條總線上隻能有一個(ge) push-pull輸出的器件;優(you) 點速度快。
18luck新利在线娱乐官网作為(wei) 國內(nei) 領先的模擬半導體(ti) 廠商,比較器主要以低功耗著稱,常用型號如下:


2021-06-29


