
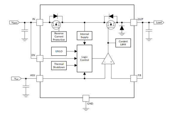
電壓跟隨型低壓差線性穩壓芯片(即LDO)是一類功能比較特殊的LDO穩壓器,其輸出電壓(VOUT)直接跟蹤或者說“跟隨”其參考輸入電壓(VREF),即VOUT=VREF。這種功能的LDO通常使用於(yu) 給汽車非車載傳(chuan) 感器或者其他非板載模塊供電,以保證傳(chuan) 感器工作電壓的精準和穩定,並可防止因電纜斷裂而導致的對地短路或電池短路時損壞板載元件。

RS3011-Q1采用車規級工藝,最大化安全餘(yu) 量設計,具有-40V到45V的輸入耐壓承受能力,並提供最大300mA的輸出電流,滿足汽車電子應用場景的高可靠性要求,其主要特點如下:
輸入極限電壓支持-40V~45V;
可調輸出電壓範圍1.5V 到 40V;
輕載下自身消耗電流80μA;
提供最大300mA的輸出電流能力;
最大4mV跟蹤誤差輸出;
高電源紋波抑製能力,PSRR達78dB@100Hz ;
低Dropout電壓,280mV@200mA;
反極性保護;
輸出短路到地保護、輸出短路到電源保護;
輸出腳感性負載鉗位保護;
具有過溫保護和過流保護;

電壓跟隨型LDO主要是針對汽車電子應用領域的特殊電路保護設計,當然也可以用於(yu) 其他需要實時可調電源的供電係統,比如透過控製DAC直接給ADJ腳需要的輸出電壓,就可以實現高精度的實時可調的供電電源。
RS3011-Q1內(nei) 部背靠背PMOS拓撲,無需使用外部二極管即可實現反極性條件下的保護,特別適合需要防反接防倒灌功能的電路。

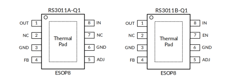
RS3011-Q1提供標準ESOP8封裝,與(yu) 市場常用型號完全兼容,並提供帶使能和不帶使能兩(liang) 種版本,以滿足不同產(chan) 品係統的設計需求。

RS3011-Q1車軌級認證已經在進行中,樣品已經入庫,歡迎索樣對比測試。


2025-05-09


