
25日由ASPENCORE主辦的“2025年度全球電子成就獎”頒獎典禮在深圳隆重舉(ju) 行,18luck新利在线娱乐官网今年推出的首款電壓跟隨型LDO RS3011-Q1獲評全球電子成就獎之“年度電源管理/電壓轉換器產(chan) 品”獎項!

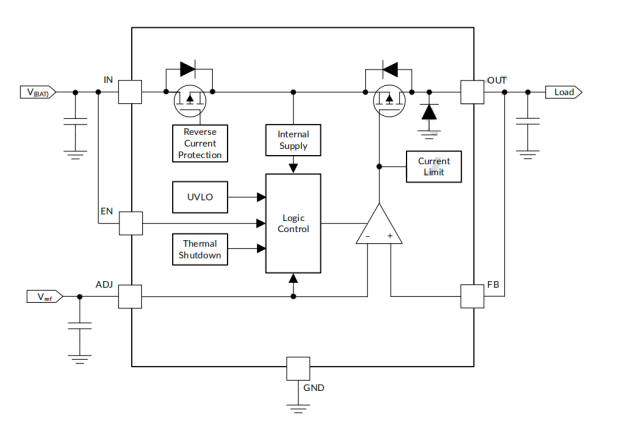
電壓跟隨型低壓差線性穩壓芯片(即LDO)是一類功能比較特殊的LDO穩壓器,其輸出電壓(VOUT)直接跟蹤或者說“跟隨”其參考輸入電壓(VREF),即VOUT=VREF。這種功能的LDO通常使用於(yu) 給汽車非車載傳(chuan) 感器或者其他非板載模塊供電,以保證傳(chuan) 感器工作電壓的精準和穩定,並可防止因電纜斷裂而導致的對地短路或電池短路時損壞板載元件。

RS3011-Q1采用車規級工藝,最大化安全餘(yu) 量設計,具有-40V到45V的輸入耐壓承受能力,並提供最大300mA的輸出電流,滿足汽車電子應用場景的高可靠性要求,其主要特點如下:
輸入極限電壓支持-40V~45V;
可調輸出電壓範圍1.5V 到 40V;
輕載下自身消耗電流80μA;
提供最大300mA的輸出電流能力;
最大4mV跟蹤誤差輸出;
高電源紋波抑製能力,PSRR達78dB@100Hz ;
低Dropout電壓,280mV@200mA;
反極性保護;
輸出短路到地保護、輸出短路到電源保護;
輸出腳感性負載鉗位保護;
具有過溫保護和過流保護;

電壓跟隨型LDO主要是針對汽車電子應用領域的特殊電路保護設計,當然也可以用於(yu) 其他需要實時可調電源的供電係統,比如透過控製DAC直接給ADJ腳需要的輸出電壓,就可以實現高精度的實時可調的供電電源。
RS3011-Q1內(nei) 部背靠背PMOS拓撲,無需使用外部二極管即可實現反極性條件下的保護,特別適合需要防反接防倒灌功能的電路。

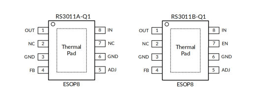
RS3011-Q1提供標準ESOP8封裝,與(yu) 市場常用型號完全兼容,並提供帶使能和不帶使能兩(liang) 種版本,以滿足不同產(chan) 品係統的設計需求。

全球電子技術領域知名行業(ye) 媒體(ti) 機構 ASPENCORE 主辦的 2025國際集成電路展覽會(hui) 暨研討會(hui) 在深圳隆重舉(ju) 行,本屆大會(hui) 深度聚焦IC設計、EDA\IP、物聯網、AI、汽車電子、綠色能源、智能製造、低空經濟、無線連接等硬核技術領域。現場匯聚國內(nei) 外頭部廠商與(yu) 新銳企業(ye) ,助力工程師獲取創新靈感,賦能企業(ye) 精準卡位熱門賽道,推動技術研發 - 產(chan) 品設計 - 市場應用全鏈條協同,持續促進中國集成電路產(chan) 業(ye) 創新升級與(yu) 全球化生態共建,也促進了業(ye) 內(nei) 外的交流與(yu) 合作,用於(yu) 推動整個(ge) 行業(ye) 的技術進步和產(chan) 業(ye) 升級18luck新利在线娱乐官网副總經理閆廣亮先生於(yu) 25日下午參加峰會(hui) 的圓桌論壇,與(yu) 其他嘉賓共同就“數字與(yu) 模擬:智慧時代下的新格局”進行交流探討,分享了潤石已量產(chan) 的模擬器件在AI方麵的具體(ti) 應用及未來麵對AI具體(ti) 應用場景下潤石的相關(guan) 產(chan) 品規劃。

全球電子成就獎旨在評選並表彰對推動全球電子產(chan) 業(ye) 創新做出傑出貢獻的企業(ye) 和管理者,對獲獎公司以及個(ge) 人來說,全球電子成就獎的獲得是一項崇高的榮譽,各類獎項獲得提名的企業(ye) 、管理者及產(chan) 品均為(wei) 行業(ye) 領先者,充分體(ti) 現了其在業(ye) 界的領先地位與(yu) 不凡表現;獎項由AspenCore全球資深產(chan) 業(ye) 分析師組成的評審委員會(hui) 以及來自亞(ya) 、美、歐洲的網站用戶群共同評選出得獎者。


2025-11-26


