
SOLUTION
解決方案
全球一流的模擬芯片公司
便攜式儲(chu) 能是一種安全、便攜、穩定、環保的小型儲(chu) 能係統,采用內(nei) 置高能量密度的鋰離子電池來提供穩定的交流或直流電輸出的電源係 統。這種設備已經逐漸開始替代傳(chuan) 統的燃油發電機,應用範圍廣泛,包括戶外旅行、戶外作業(ye) 、搶險救災等戶外場景下的電力需求。


熱門推薦
18luck新利在线娱乐官网部分產品停產通知
2023-11-15
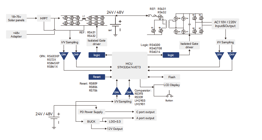
18luck新利在线娱乐官网芯知識 | 詳解AC/DC、DC/DC轉換器
2025-03-13
芯品 | 12位四通道低功耗數模轉換芯片
2025-03-07
18luck新利在线娱乐官网參加2025年度市半導體行業協會大會並做《模擬芯片展望》的主題分享
2025-03-05
芯品 | 增強壓擺率運算放大器RS844x係列
2025-03-05
芯品 | 雙通道8位125MSPS 模數轉換芯片 RS1506S
2025-02-20
MSL-- 濕敏等級
2025-02-19
芯品| 高速LVDS收發器RS90LV049
2025-02-12
芯品| 12位低功耗數模轉換芯片RS1320
2025-01-20
芯品|RS1522 雙通道14位20/40MSPS 模數轉換芯片
2025-01-07
江蘇潤石最新招聘
2024-12-17
芯品| 16位、400kSPS AD轉換芯片RS1430A
2024-12-11
芯品|RS846xP係列增強壓擺率運算放大器
2024-12-06
Electronica Munich 2024開幕,潤石積極拓展海外市場!
2024-11-15
凝聚共識,匯聚合力丨18luck新利在线娱乐官网召開2024年臨時股東大會
2024-11-08
18luck新利在线娱乐官网模數轉換器RS1430B斬獲年度“全球電子成就獎”
2024-11-06
芯品|RS893X係列RRIO、推挽輸出高速比較器
2024-10-22
觀展邀請|德國慕尼黑國際電子展會即將啟幕
2024-10-14
芯品 l RS555定時器芯
2024-08-23
芯品 l RS90LV011/RS90LV012單路差分信號發送/接收芯片
2024-08-19
慕展現場 | 18luck新利在线娱乐官网亮相慕尼黑上海電子展聚焦多應用領域
2024-07-11
展會邀請 | 7月8—10日18luck新利在线娱乐官网邀您觀展慕尼黑上海電子展
2024-06-26
江蘇潤石最新發布12顆車規級模擬芯片
2024-06-21
公司副總經理於敬亮走進2024粵港澳大灣區車展專屬全媒直播間,共話汽車科技前沿
2024-06-12
江蘇潤石獲評中國IC設計成就獎+入選China Fabless100排行榜
2024-04-01
江蘇潤石最新發布7顆車規級型號
2024-03-29
低噪聲、低功耗、單通道16位模數轉換器RS1430B
2024-03-18
低側柵極驅動器的應用指南
2024-02-28
高壓、雙通道、軌對軌輸出通用運算放大器RS8442
2024-02-20
江蘇潤石新增16顆車規級芯片
2024-01-31
高精密、單通道、飛安級輸入偏置電流靜電計放大器RS8491
2024-01-26
榮譽滔滔,江蘇潤石連獲多項榮譽
2023-12-04
江蘇潤石再次重磅發布11顆通過AEC-Q100認證的車規級芯片
2023-11-14
江蘇潤石模數轉換器RS1461斬獲年度“全球電子成就獎”
2023-11-03
江蘇潤石慕尼黑華南電子展參展現場
2023-10-31
低噪聲、高精度超低溫漂精密電壓基準源RS5025LV
2023-09-26
江蘇潤石再度蟬聯“中國模擬半導體優秀企業獎”
2023-09-15
江蘇潤石獲頒Littlefuse “最佳年度績效獎”
2023-09-06
芯品l低功耗、零漂移、軌對軌輸入輸出精密運算放大器RS8541
2023-09-06
展會邀請 | ELEXCON深圳國際電子展開幕在即,江蘇潤石邀您觀展!
2023-08-14
芯品l高精度精密基準源RS3112
2023-07-19
江蘇潤石獲評國家級專精特新“小巨人”企業
2023-07-17
芯品 l 低功耗、高抗噪性RS-485半雙工收發器RS1905/RS1920
2023-07-04
展會邀請 | 慕尼黑上海電子展(electronica China)開幕在即,江蘇潤石邀您觀展!
2023-06-26
江蘇潤石新增11顆通過AEC-Q100認證的車規級芯片
2023-06-19
高壓精密運算放大器RS862X係列
2023-06-13
微功耗、零漂移、軌對軌輸出儀表放大器 RS633
2023-06-06
江蘇潤石獲TÜV萊茵ISO 26262功能安全管理最高等級認證
2023-05-08
芯品l雙通道 全差分ADC RS1472
2023-02-20
江蘇潤石入榜2023“中國IC設計成就獎”,獲雙提名!
2023-02-06
江蘇潤石新增兩顆通過AEC-Q100認證的車規級芯片
2023-02-03
服務結碩果,江蘇潤石連續兩年獲弗迪動力年度“優秀供應商”稱號
2023-01-16
推薦l構築健康,血氧儀應用方案
2022-12-12
江蘇潤石入選無錫市“瞪羚企業”
2022-11-28
江蘇潤石獲評“2022年省級專精特新中小企業”
2022-11-22
零交越失真\高速高精度運算放大器RS8702
2022-11-18
展會直擊 | 江蘇潤石亮相中德雙城慕展
2022-11-17
4大品類11個型號!江蘇潤石發布第二批車規級芯片
2022-11-11
高速精密運算放大器RS8701/RS8702斬獲年度“全球電子成就獎”
2022-11-11
江蘇潤石ELEXCON展會現場
2022-11-07
雙城慕展!江蘇潤石將同時參展2022慕尼黑電子展中德兩展
2022-11-03
運放帶寬增益積GBW的計算指南
2022-11-03
江蘇潤石樣品商城上線 !
2022-10-31
展會邀請 | ELEXCON深圳國際電子展開幕在即,江蘇潤石邀您觀展!
2022-10-28
構建全球服務!江蘇潤石將參加德國慕尼黑電子展
2022-10-26
RS8652雙路高壓精密運算放大器
2022-10-14
理解運放電路的共模抑製比CMRR
2022-10-11
江蘇潤石蟬聯“中國模擬半導體優秀企業獎”;圓桌論壇共話車規升級 潤石蟬聯“中國模擬半導體優秀企業獎”
2022-09-26
與非網特約專訪 l 汽車電子市場起風,如何實現消費電子車規化的升級?
2022-09-14
江蘇潤石固定增益儀表放大器RS633榮獲“年度最佳”!
2022-08-19
江蘇潤石三大品類5款型號通過車用IC可靠度 AEC-Q100 Grade 1認證
2022-08-02
支持6A持續電流的負載開關RS2580
2022-07-13
三溫設備交付驗收!潤石的車規產品會經過100%的三溫測試
2022-06-17
支持3A持續電流的負載開關RS2599
2022-05-06
“芯”賽道:從消費電子到汽車電子
2022-04-29
各國"強芯"政策哪家強?
2022-04-06
比亞迪官宣停止燃油汽車整車生產,3月新能源銷量突破10萬輛
2022-04-06
增強容性負載能力的入門級高壓精密運算放大器RS07
2022-04-02
江蘇潤石發力新能源市場,領跑國產模擬芯片
2022-03-21
一文詳解運算放大器
2022-03-10
LDO 的主要參數介紹
2022-02-25
運算放大器與比較器的區別
2022-02-17
運算放大器基本參數釋義
2022-02-17
2022年模擬IC市場簡析
2022-01-12
認可!江蘇潤石摘得“硬核中國芯”兩項榮譽
2021-12-30
模擬芯片在新能源幾大領域的機會
2021-12-27
【探討】模擬芯片能覆蓋新能源汽車電子的那些應用
2021-12-24
電平轉換器在接口上的應用
2021-12-23
【幹貨】自動雙向電平轉換應用指南---上下拉電阻篇
2021-12-20
深圳半導體協會會長一行蒞臨江蘇潤石無錫總部參觀考察
2021-12-14
【殊榮】江蘇潤石獲評為2021年度無錫市專精特新“小巨人”企業
2021-12-02
直擊慕展l媒體采訪、買家雲集,18luck新利在线娱乐官网慕展首日精彩紛呈
2021-11-29
厚積薄發--潤石產品麵麵觀之電平轉換芯片係列
2021-11-25
芯起點,新征程——在國產半導體的浪潮中砥礪前行
2021-10-12
江蘇潤石入榜“全球電子成就獎”評選,獲多項提名!
2021-09-02
新吳專訪 | 江蘇潤石:智造“中國芯”,讓潤石芯跳動在電子產品世界的每個角落!
2021-07-29
江蘇潤石與文曄牽手合作!
2021-07-05
展會預告|18luck新利在线娱乐官网邀您觀展2021慕尼黑上海電子展
2021-04-12
【喜訊】18luck新利在线娱乐官网RS010X係列電平轉換芯片獲評年度最佳
2021-03-26
【市場熱點】淺談TWS藍牙耳機
2020-11-18
模擬開關基礎及選型
2020-01-01
【探討】模擬芯片能覆蓋新能源汽車電子的那些應用
1970-01-01
帶方向控製的電平轉換芯片係列
1970-01-01
【晶圓和芯片】一塊晶圓切多少芯片
1970-01-01
從“限製技術出口”到“限製技術進口”,美國技術行業是想變成“一座孤島”嗎?
1970-01-01
電平轉換器在接口上的應用
1970-01-01


2024-07-31


