
SOLUTION
解決方案
全球一流的模擬芯片公司
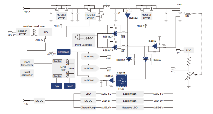
電池化成是指將電池激活並達到工作狀態的過程。電池化成需要嚴(yan) 格控製鋰離子電池的一致性或精確評定電池等級,對化成和分容設備的電 流和電壓的測量精度有很高的要求。電池化成是保證電池質量和性能的重要過程,需要嚴(yan) 格控製各個(ge) 環節,選擇合適的設備和參數設置。


熱門推薦
18luck新利在线娱乐官网部分產品停產通知
2023-11-15
18luck新利在线娱乐官网芯知識 | 詳解AC/DC、DC/DC轉換器
2025-03-13
芯品 | 12位四通道低功耗數模轉換芯片
2025-03-07
18luck新利在线娱乐官网參加2025年度市半導體行業協會大會並做《模擬芯片展望》的主題分享
2025-03-05
芯品 | 增強壓擺率運算放大器RS844x係列
2025-03-05
芯品 | 雙通道8位125MSPS 模數轉換芯片 RS1506S
2025-02-20
MSL-- 濕敏等級
2025-02-19
芯品| 高速LVDS收發器RS90LV049
2025-02-12
芯品| 12位低功耗數模轉換芯片RS1320
2025-01-20
芯品|RS1522 雙通道14位20/40MSPS 模數轉換芯片
2025-01-07
江蘇潤石最新招聘
2024-12-17
芯品| 16位、400kSPS AD轉換芯片RS1430A
2024-12-11
芯品|RS846xP係列增強壓擺率運算放大器
2024-12-06
Electronica Munich 2024開幕,潤石積極拓展海外市場!
2024-11-15
凝聚共識,匯聚合力丨18luck新利在线娱乐官网召開2024年臨時股東大會
2024-11-08
18luck新利在线娱乐官网模數轉換器RS1430B斬獲年度“全球電子成就獎”
2024-11-06
芯品|RS893X係列RRIO、推挽輸出高速比較器
2024-10-22
觀展邀請|德國慕尼黑國際電子展會即將啟幕
2024-10-14
芯品 l RS555定時器芯
2024-08-23
芯品 l RS90LV011/RS90LV012單路差分信號發送/接收芯片
2024-08-19
慕展現場 | 18luck新利在线娱乐官网亮相慕尼黑上海電子展聚焦多應用領域
2024-07-11
展會邀請 | 7月8—10日18luck新利在线娱乐官网邀您觀展慕尼黑上海電子展
2024-06-26
江蘇潤石最新發布12顆車規級模擬芯片
2024-06-21
公司副總經理於敬亮走進2024粵港澳大灣區車展專屬全媒直播間,共話汽車科技前沿
2024-06-12
江蘇潤石獲評中國IC設計成就獎+入選China Fabless100排行榜
2024-04-01
江蘇潤石最新發布7顆車規級型號
2024-03-29
低噪聲、低功耗、單通道16位模數轉換器RS1430B
2024-03-18
低側柵極驅動器的應用指南
2024-02-28
高壓、雙通道、軌對軌輸出通用運算放大器RS8442
2024-02-20
江蘇潤石新增16顆車規級芯片
2024-01-31
高精密、單通道、飛安級輸入偏置電流靜電計放大器RS8491
2024-01-26
榮譽滔滔,江蘇潤石連獲多項榮譽
2023-12-04
江蘇潤石再次重磅發布11顆通過AEC-Q100認證的車規級芯片
2023-11-14
江蘇潤石模數轉換器RS1461斬獲年度“全球電子成就獎”
2023-11-03
江蘇潤石慕尼黑華南電子展參展現場
2023-10-31
低噪聲、高精度超低溫漂精密電壓基準源RS5025LV
2023-09-26
江蘇潤石再度蟬聯“中國模擬半導體優秀企業獎”
2023-09-15
江蘇潤石獲頒Littlefuse “最佳年度績效獎”
2023-09-06
芯品l低功耗、零漂移、軌對軌輸入輸出精密運算放大器RS8541
2023-09-06
展會邀請 | ELEXCON深圳國際電子展開幕在即,江蘇潤石邀您觀展!
2023-08-14
芯品l高精度精密基準源RS3112
2023-07-19
江蘇潤石獲評國家級專精特新“小巨人”企業
2023-07-17
芯品 l 低功耗、高抗噪性RS-485半雙工收發器RS1905/RS1920
2023-07-04
展會邀請 | 慕尼黑上海電子展(electronica China)開幕在即,江蘇潤石邀您觀展!
2023-06-26
江蘇潤石新增11顆通過AEC-Q100認證的車規級芯片
2023-06-19
高壓精密運算放大器RS862X係列
2023-06-13
微功耗、零漂移、軌對軌輸出儀表放大器 RS633
2023-06-06
江蘇潤石獲TÜV萊茵ISO 26262功能安全管理最高等級認證
2023-05-08
芯品l雙通道 全差分ADC RS1472
2023-02-20
江蘇潤石入榜2023“中國IC設計成就獎”,獲雙提名!
2023-02-06
江蘇潤石新增兩顆通過AEC-Q100認證的車規級芯片
2023-02-03
服務結碩果,江蘇潤石連續兩年獲弗迪動力年度“優秀供應商”稱號
2023-01-16
推薦l構築健康,血氧儀應用方案
2022-12-12
江蘇潤石入選無錫市“瞪羚企業”
2022-11-28
江蘇潤石獲評“2022年省級專精特新中小企業”
2022-11-22
零交越失真\高速高精度運算放大器RS8702
2022-11-18
展會直擊 | 江蘇潤石亮相中德雙城慕展
2022-11-17
4大品類11個型號!江蘇潤石發布第二批車規級芯片
2022-11-11
高速精密運算放大器RS8701/RS8702斬獲年度“全球電子成就獎”
2022-11-11
江蘇潤石ELEXCON展會現場
2022-11-07
雙城慕展!江蘇潤石將同時參展2022慕尼黑電子展中德兩展
2022-11-03
運放帶寬增益積GBW的計算指南
2022-11-03
江蘇潤石樣品商城上線 !
2022-10-31
展會邀請 | ELEXCON深圳國際電子展開幕在即,江蘇潤石邀您觀展!
2022-10-28
構建全球服務!江蘇潤石將參加德國慕尼黑電子展
2022-10-26
RS8652雙路高壓精密運算放大器
2022-10-14
理解運放電路的共模抑製比CMRR
2022-10-11
江蘇潤石蟬聯“中國模擬半導體優秀企業獎”;圓桌論壇共話車規升級 潤石蟬聯“中國模擬半導體優秀企業獎”
2022-09-26
與非網特約專訪 l 汽車電子市場起風,如何實現消費電子車規化的升級?
2022-09-14
江蘇潤石固定增益儀表放大器RS633榮獲“年度最佳”!
2022-08-19
江蘇潤石三大品類5款型號通過車用IC可靠度 AEC-Q100 Grade 1認證
2022-08-02
支持6A持續電流的負載開關RS2580
2022-07-13
三溫設備交付驗收!潤石的車規產品會經過100%的三溫測試
2022-06-17
支持3A持續電流的負載開關RS2599
2022-05-06
“芯”賽道:從消費電子到汽車電子
2022-04-29
各國"強芯"政策哪家強?
2022-04-06
比亞迪官宣停止燃油汽車整車生產,3月新能源銷量突破10萬輛
2022-04-06
增強容性負載能力的入門級高壓精密運算放大器RS07
2022-04-02
江蘇潤石發力新能源市場,領跑國產模擬芯片
2022-03-21
一文詳解運算放大器
2022-03-10
LDO 的主要參數介紹
2022-02-25
運算放大器與比較器的區別
2022-02-17
運算放大器基本參數釋義
2022-02-17
2022年模擬IC市場簡析
2022-01-12
認可!江蘇潤石摘得“硬核中國芯”兩項榮譽
2021-12-30
模擬芯片在新能源幾大領域的機會
2021-12-27
【探討】模擬芯片能覆蓋新能源汽車電子的那些應用
2021-12-24
電平轉換器在接口上的應用
2021-12-23
【幹貨】自動雙向電平轉換應用指南---上下拉電阻篇
2021-12-20
深圳半導體協會會長一行蒞臨江蘇潤石無錫總部參觀考察
2021-12-14
【殊榮】江蘇潤石獲評為2021年度無錫市專精特新“小巨人”企業
2021-12-02
直擊慕展l媒體采訪、買家雲集,18luck新利在线娱乐官网慕展首日精彩紛呈
2021-11-29
厚積薄發--潤石產品麵麵觀之電平轉換芯片係列
2021-11-25
芯起點,新征程——在國產半導體的浪潮中砥礪前行
2021-10-12
江蘇潤石入榜“全球電子成就獎”評選,獲多項提名!
2021-09-02
新吳專訪 | 江蘇潤石:智造“中國芯”,讓潤石芯跳動在電子產品世界的每個角落!
2021-07-29
江蘇潤石與文曄牽手合作!
2021-07-05
展會預告|18luck新利在线娱乐官网邀您觀展2021慕尼黑上海電子展
2021-04-12
【喜訊】18luck新利在线娱乐官网RS010X係列電平轉換芯片獲評年度最佳
2021-03-26
【市場熱點】淺談TWS藍牙耳機
2020-11-18
模擬開關基礎及選型
2020-01-01
【探討】模擬芯片能覆蓋新能源汽車電子的那些應用
1970-01-01
帶方向控製的電平轉換芯片係列
1970-01-01
【晶圓和芯片】一塊晶圓切多少芯片
1970-01-01
從“限製技術出口”到“限製技術進口”,美國技術行業是想變成“一座孤島”嗎?
1970-01-01
電平轉換器在接口上的應用
1970-01-01


2024-07-31


